Automation - How Can I Use AutoPlay Automation? View A Sample Deployment

Automation - How Can I Use AutoPlay Automation? View A Sample Deployment

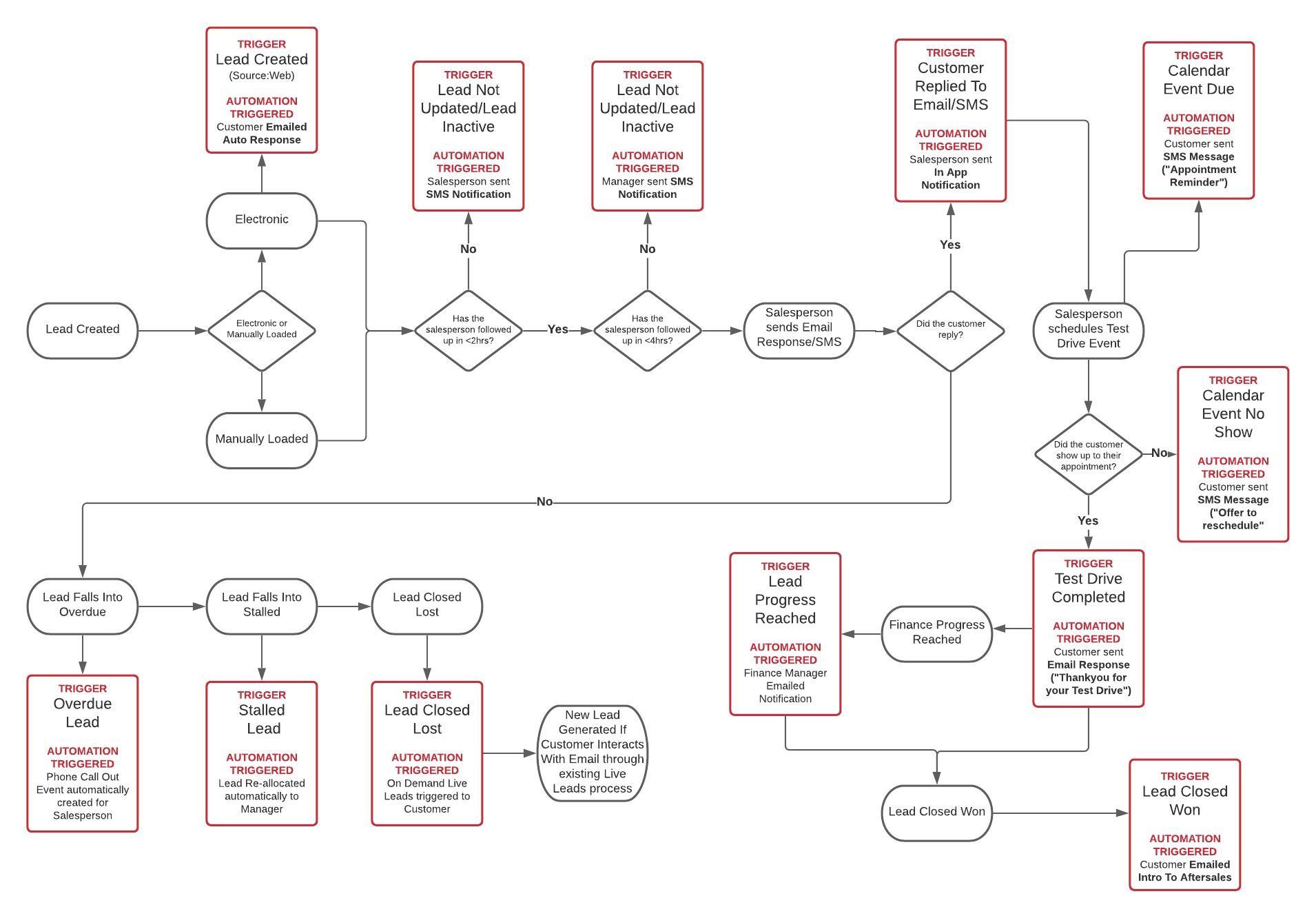
Automation is designed to be scaleable up and down to suit your dealership requirements.  It can be used for internal comms or to control all your external comms.  Check out the sample integration deployment shown below for ideas on how automation can be used in your dealership.




 

HOW CAN I USE AUTOPLAY AUTOMATION?

AutoPlay AUTOMATION has a flexible structure with more than 19+ built in “triggers” designed around particular milestones in AutoPlay Sales Pipeline.  Below are just a few of the ways in which AutoPlay AUTOMATION can help your dealership;

Send automatic email responses when new leads are created thanking the customer for their enquiry and sharing a copy of the dealerships privacy policy

SMS or email reminders for scheduled Calendar Events/appointments

Reach out to no show’s, overdue or stalled leads

Automatically schedule follow up on Overdue & Stalled leads

Alert staff when a customer replies to an email or SMS

Send automatic reminders when leads are not actioned within a specified timeframe or the lead progress is not updated

Automatically alert lead owners and managers when leads become overdue & stalled – or reallocate them to another salesperson

When Test Drives are completed automatically generate a thankyou email 

Send a thankyou email when a customer makes a purchase and introduce them to Aftersales

Generate communication at key steps in the road-to-the-sale process such as Test Drive or Finance progress stages

Automatically close leads as lost when they are untouched for a long period of time

Re-target your closed leads with AutoPlay Live Leads emails – either via emails generated at the time the lead is closed or scheduled monthly emails

Showcase your inventory to customers all through the road-to-the-sale without having to manually create and send eDM’s in AutoPlay

Automate In Market Leads communication when new listings arrive, prices are dropped or appraisals are done (COMING SOON)




Read more about what AutoPlay Automation is and how it can benefit your dealership HERE

    • Related Articles

    • Automation - What Is AutoPlay Automation & Why You Should Use It

      With so much activity occurring at a dealership or across a dealer group it can be difficult to ensure that all customers are communicated with at the right time, with the right message.  With AutoPlay AUTOMATION  we have built in a wide range of ...
    • Overview - Automation

      The 'Automation' Settings screen will allow Dealers to setup actions, for example an Email Response that are triggered by certain events such as closing a lead as won or lost.  Dealers can set the Timeframe the action is taken and the Standard ...
    • Automation - Trigger Filters

      It possible to set up Trigger Filters to further narrow down the leads you want to include in your Automation Trigger. There are numerous 'Types' available to further narrow down the selection of leads that would trigger your Automation including; ...
    • User Automation Inclusion List

      Overview A new section on the User Details page now shows where a user is included in any automation and the trigger associated with it. This makes it easier to identify if an automation needs updating before removing a user’s access to AutoPlay, or ...
    • Automation - Brakes

      Although you can opt out individual leads from triggering Automation there may be times where you want certain actions completed by the customer, or by a user of AutoPlayAuto.com to prevent the Automation from triggering. For this purpose AutoPlay ...